Ya estoy inscrito ¿Todavía no tienes acceso? Nuestros Planes
Ya estoy inscrito ¿Todavía no tienes acceso? Nuestros Planes
1
respuesta

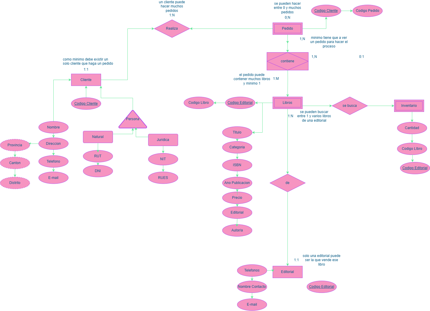
[Proyecto] Proyecto DER resultado final

Les comparto como me quedo el DER

1 respuesta

Hola , espero que estés muy bien.

Felicitaciones por tu aprendizaje. Estamos priorizando el foro para postear dudas, así optimizamos el tiempo de respuesta para ustedes.

Para no dejar de compartir los códigos, actividades y ejercicios que realizas, creamos un canal en Discord (#compartetucodigo) donde puedes compartirlos, dar y sugerir mejoras con el resto de tus compañeros.

Un saludo.

Si este post te ayudó, por favor, marca como solucionado ✓. Continúa con tus estudios