Ya estoy inscrito ¿Todavía no tienes acceso? Nuestros Planes
Ya estoy inscrito ¿Todavía no tienes acceso? Nuestros Planes
1
respuesta

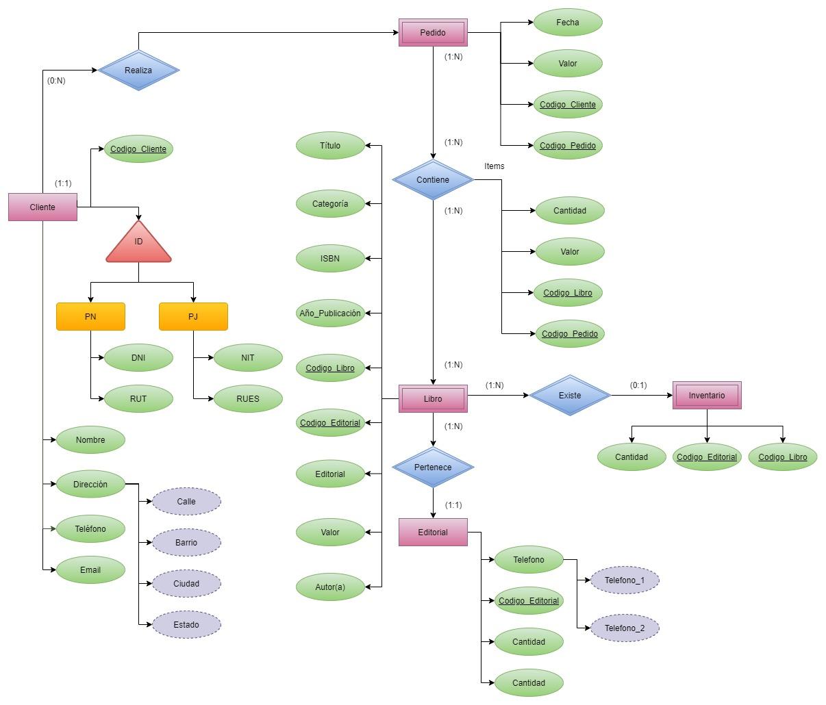
[Proyecto] Diagrama Entidad Relación Club del Libro

Data Science Base de Datos
Modelado de base de datos: entidades, relaciones y atributos
Ingrese aquí la descripción de esta imagen para ayudar con la accesibilidad

1 respuesta

Hola , espero que estés muy bien.

Felicitaciones por tu aprendizaje. Estamos priorizando el foro para postear dudas, así optimizamos el tiempo de respuesta para ustedes.

Para no dejar de compartir los códigos, actividades y ejercicios que realizas, creamos un canal en Discord (#compartetucodigo) donde puedes compartirlos, dar y sugerir mejoras con el resto de tus compañeros.

Un saludo.

Si este post te ayudó, por favor, marca como solucionado ✓. Continúa con tus estudios!