Ya estoy inscrito ¿Todavía no tienes acceso? Nuestros Planes
Ya estoy inscrito ¿Todavía no tienes acceso? Nuestros Planes
1
respuesta

Haga lo que hicimos en aula

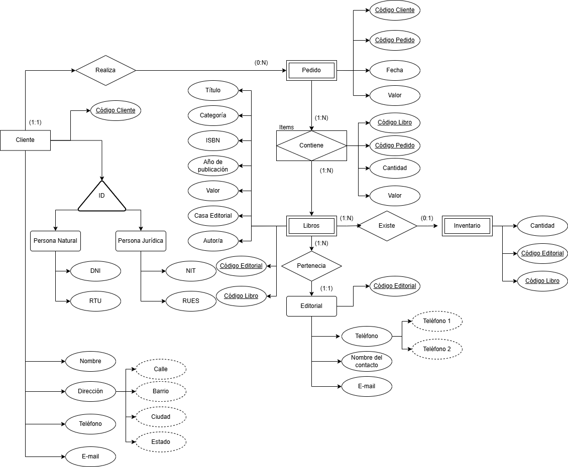
Mi diagrama quedo de la siguiente manera:
Ingrese aquí la descripción de esta imagen para ayudar con la accesibilidad

1 respuesta

¡Hola! ¿Cómo estás?

Gracias por tu aporte en el foro. Su contribución es esencial para el crecimiento de nuestra comunidad en Alura.

Sigue así y no dudes en volver al foro si tienes alguna pregunta o dificultad.

Abrazos y buenos estudios!

Si este post te ayudó, por favor, marca como solucionado ✓. Continúa con tus estudios!