Ya estoy inscrito ¿Todavía no tienes acceso? Nuestros Planes
Ya estoy inscrito ¿Todavía no tienes acceso? Nuestros Planes
1
respuesta

Ejercicio Final DER

Ingrese aquí la descripción de esta imagen para ayudar con la accesibilidad

1 respuesta

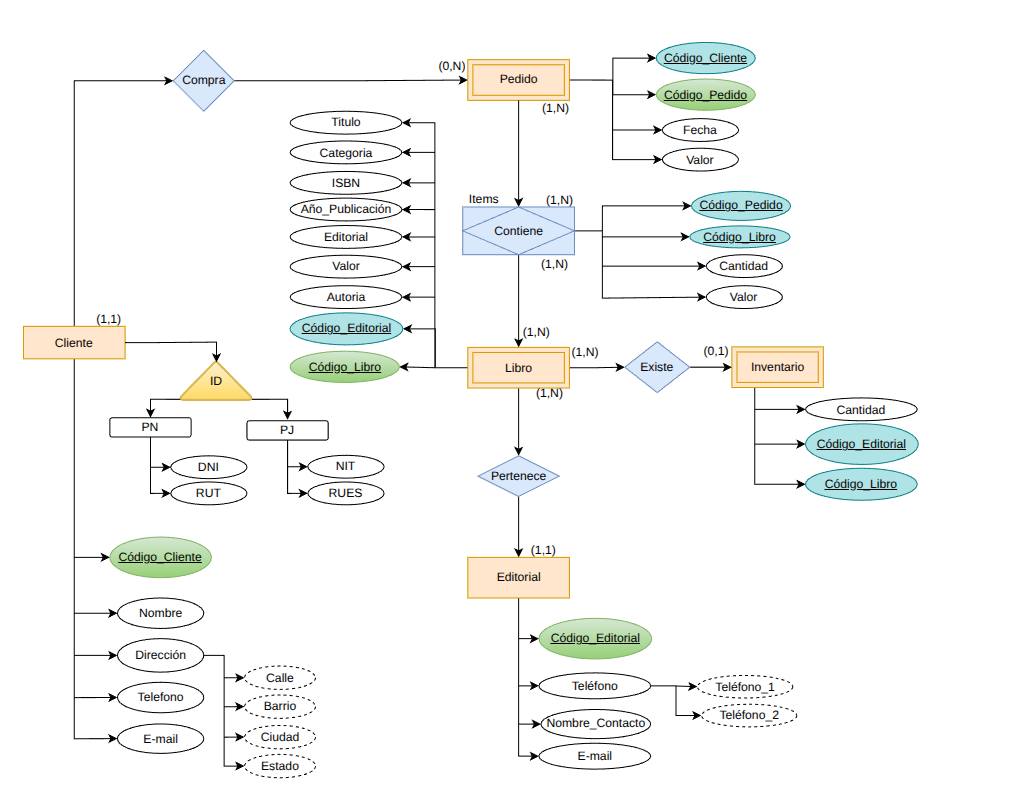
¡Hola, Nelsi, espero que estés bien!

He revisado el diagrama que compartiste. Aquí tienes un resumen de los elementos principales y algunas observaciones que podrían ayudarte:

  1. Entidades Principales:

    • Cliente: Se diferencia entre Persona Natural (PN) y Persona Jurídica (PJ) con atributos específicos como DNI, RUT, NIT y RUES.
    • Pedido: Incluye atributos como código de pedido, fecha y valor.
    • Libro: Atributos como título, categoría, ISBN, año de publicación, editorial, valor, código editorial y código de libro.
    • Editorial: Tiene código editorial, teléfono, nombre de contacto y email.
    • Inventario: Se relaciona con libro y contiene cantidad, código editorial y código de libro.
  2. Relaciones:

    • Compra: Entre Cliente y Pedido.
    • Contiene: Entre Pedido y Libro, indicando que un pedido puede contener múltiples libros.
    • Pertenece: Entre Libro y Editorial.
    • Existe: Entre Libro e Inventario, mostrando la cantidad disponible.
  3. Observaciones:

    • La relación entre Cliente y Pedido es de uno a muchos, lo que indica que un cliente puede realizar varios pedidos.
    • La relación Contiene entre Pedido y Libro es de uno a muchos, lo que permite que un pedido tenga múltiples libros.
    • La relación Existe entre Libro e Inventario es opcional, lo que significa que puede haber libros sin inventario registrado.

Si tienes alguna pregunta específica sobre el diagrama o necesitas más aclaraciones, estaré encantado de ayudarte.

Espero haber ayudado y buenos estudios!