Ya estoy inscrito ¿Todavía no tienes acceso? Nuestros Planes
Ya estoy inscrito ¿Todavía no tienes acceso? Nuestros Planes
2
respuestas

Desafío: hora de la práctica

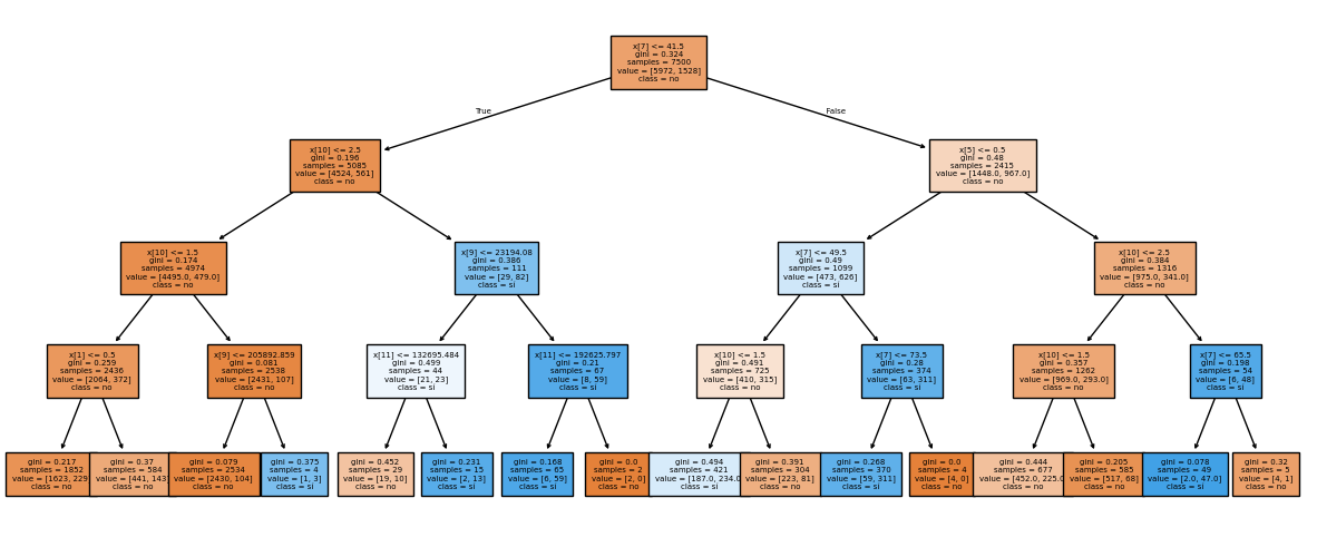
Ingrese aquí la descripción de esta imagen para ayudar con la accesibilidad

2 respuestas

Hola Rocio, espero que estés muy bien.

Felicitaciones por tu aprendizaje. Estamos priorizando el foro para postear dudas, así optimizamos el tiempo de respuesta para ustedes.

Te recomiendo que puedes interactuar con el resto de nuestros compañeros por nuestro Discord.

En virtud de que en Discord el alcance es mayor, la interacción es inmediata y llega a más compañeros y el foro solo quedaría para esclarecer cualquier duda que puedas tener sobre el contenido de los cursos.

De esa manera si tienes algún comentario, opinión, recomendación o algún consejo, o para compartir los desafios sea por el Discord, con certeza por ahí llegará a más personas.

Un saludo.

Si este post te ayudó, por favor, marca como solucionado ✓. Continúa con tus estudios

Hola Rocío, soy estudiante en Alura y me gustaría hacerte una recomendación si no te molesta:
Para etiquetar más bonito y ordenado te recomiendo utilizar lo siguiente antes de graficar, porque el orden sí importa.

one_hot.get_feature_names_out()
La salida será algo como:
array(['onehotencoder__pais_Alemania', 'onehotencoder__pais_España',
'onehotencoder__pais_Francia',
'onehotencoder__sexo_biologico_Mujer',
'onehotencoder__servicios_adquiridos_1',
'onehotencoder__servicios_adquiridos_2',
'onehotencoder__servicios_adquiridos_3',
'onehotencoder__servicios_adquiridos_4',
'onehotencoder__tiene_tarjeta_credito_1',
'onehotencoder__miembro_activo_1', 'remainder__score_credito',
'remainder__edad', 'remainder__años_de_cliente',
'remainder__saldo', 'remainder__salario_estimado'], dtype=object)

le dices a alguna IA (claude, gpt, gemini, la que sea)
que de ese array te escriba bien los nombres en una lista eliminando impurezas y de devolverá algo como:

features = [
"País: Alemania",
"País: España",
"País: Francia",
"Sexo: Mujer",
"Servicios adquiridos: 1",
"Servicios adquiridos: 2",
"Servicios adquiridos: 3",
"Servicios adquiridos: 4",
"Tiene tarjeta de crédito",
"Miembro activo",
"Score crédito",
"Edad",
"Años de cliente",
"Saldo",
"Salario estimado"
]

y eso utilizalo en:
plt.figure (figsize= (20,19))

plot_tree (modelo_arbol_2, class_names= ['no', 'si'], filled=True, fontsize= 6, feature_names= features)

plt.show()

Saludos,