Ya estoy inscrito ¿Todavía no tienes acceso? Nuestros Planes
Ya estoy inscrito ¿Todavía no tienes acceso? Nuestros Planes
1
respuesta

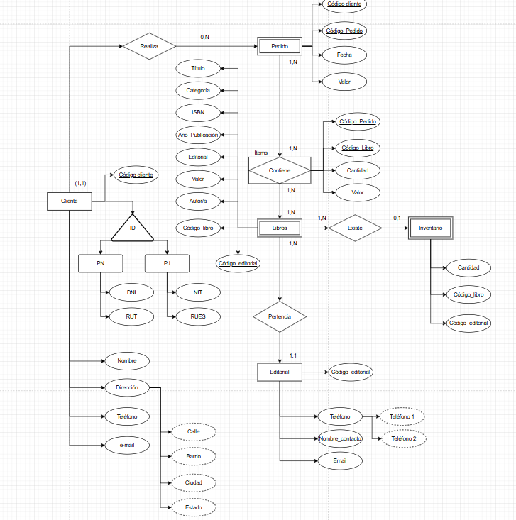
Modelando base de datos

Les dejo mi diagrama de modelando base de datosIngrese aquí la descripción de esta imagen para ayudar con la accesibilidad

1 respuesta

Hola Yara,

Gracias por compartir tu progreso, si tienes cualquier duda, estamos aqui para ayudar.

Un abrazo!

Si este post te ayudó, por favor, marca como solucionado ✓. Continúa con tus estudios!